
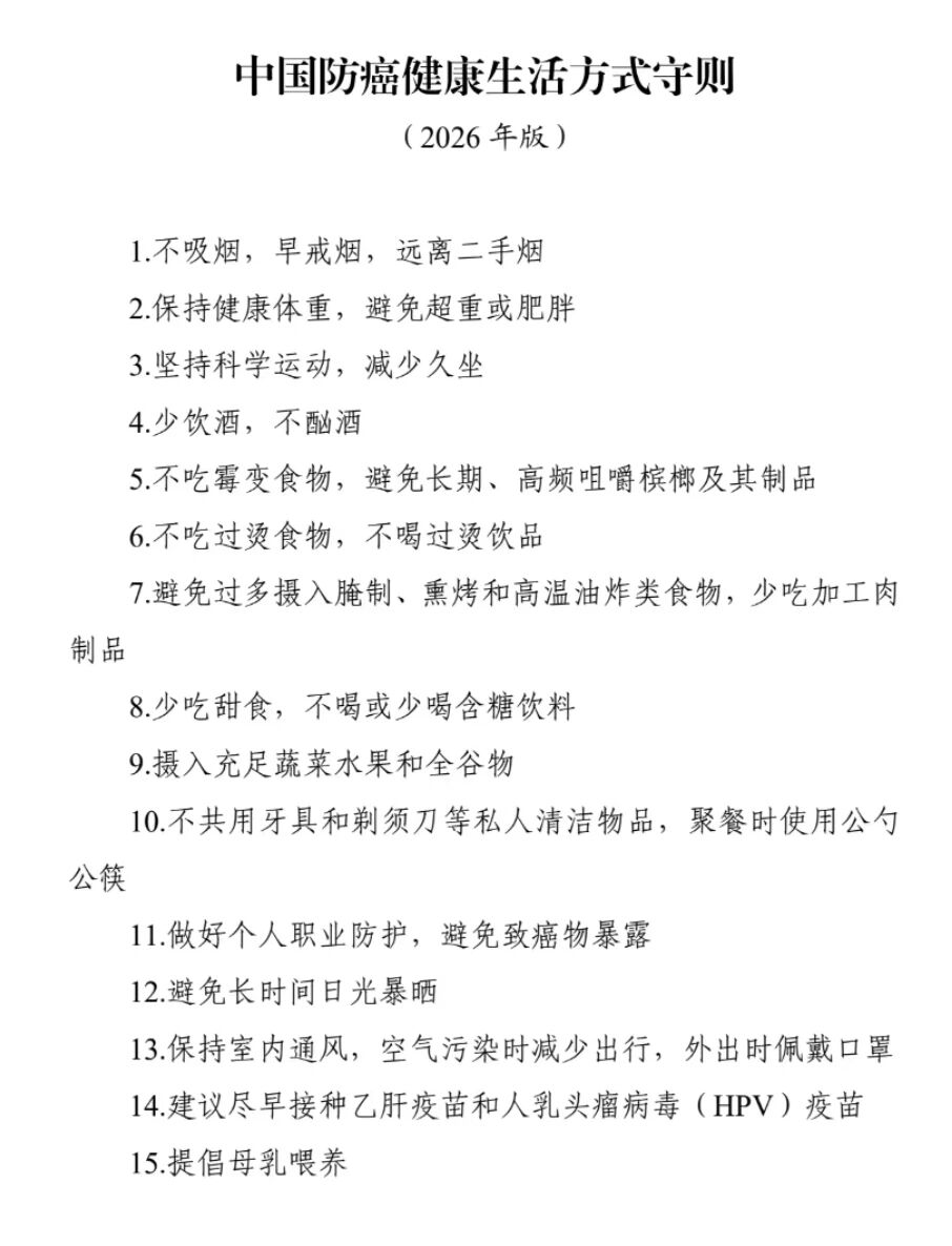
今年4月15日至21日是第32个全国肿瘤防治宣传周,宣传主题是“早防早筛早治 同心携手抗癌”。近日,国家卫生健康委正式发布了《中国防癌健康生活方式守则》。
15条防癌法则,覆盖生活方方面面,句句实用、人人能学,照着做就能大幅降低患癌风险,护好自己和家人的健康。
防癌要管好“嘴巴”
好好吃饭是防癌第一步
不吸烟,早戒烟,远离二手烟
烟草烟雾和二手烟均被列为1类致癌物。吸烟会显著增加多种癌症的发生风险,包括口腔癌、鼻咽癌、喉癌、肺癌、食管癌、胃癌、结直肠癌、肝癌、胰腺癌、肾癌、膀胱癌、宫颈癌以及急性骨髓系白血病等。烟草中含有约70种已知致癌化学物质。
建议:越早戒烟,对健康的益处越大。同时,也应主动远离二手烟,为自己和家人营造无烟的生活环境。
图源:《中国防癌健康生活方式守则》
不吃霉变食物,不嚼槟榔
霉变的花生、玉米等,极易产生黄曲霉毒素,这是公认的1类致癌物,毒性极强,长期摄入会大幅提升肝癌风险。槟榔及槟榔制品同样被列为1类致癌物,长期咀嚼会持续损伤口腔黏膜,是口腔癌、咽癌、食管癌的重要诱因。
建议:一旦食物发霉,哪怕只坏了一部分,也建议整份丢弃。为了健康,一定要远离槟榔及其制品。
不吃过烫食物,饮品放温再喝
65℃以上的热饮被列为2A类致癌物。刚出锅的饭菜、滚烫的茶水、热汤,都会灼伤消化道黏膜。长期反复刺激,会让食管上皮细胞异常增生,增加食管癌风险。
建议:吃饭别心急,喝水别贪烫,等温度适宜再入口,才是安全的饮食习惯。
少吃腌制、熏烤、油炸及加工肉
咸菜、腊肉、烧烤、油炸食品,虽然风味十足,却暗藏健康隐患。腌制食品中的亚硝酸盐,可能增加胃癌、鼻咽癌风险;熏烤和高温油炸食物会产生多环芳烃等致癌物,提升结直肠癌风险;火腿、香肠、培根等加工肉制品,也被证实与结直肠癌风险升高相关。
建议:日常饮食尽量以新鲜食材为主,多采用蒸、煮、快炒等健康烹饪方式,少吃重口味加工食品。
少碰甜食,拒绝含糖饮料
蛋糕、奶茶、糖果等高糖食物,不仅让人发胖,还会间接推高癌症风险。超重和肥胖与乳腺癌、结直肠癌、胰腺癌等多种癌症相关。长期高糖饮食还可能诱发2型糖尿病,进一步增加肝癌、胆囊癌等患病可能。
建议:戒掉含糖饮料,少吃甜点,控制添加糖摄入,清淡饮食才更健康。
多吃蔬果、全谷物,补足膳食纤维
新鲜蔬菜和水果富含维生素、膳食纤维与抗氧化物质,能降低口咽癌、肺癌、胃癌等风险。全谷物则有助于降低乳腺癌、结直肠癌的风险。
建议:《中国居民膳食指南(2022)》指出,成年人每天吃够蔬菜300~500克、水果200~350克,主食中搭配50~150克全谷物和杂豆,营养均衡,防癌效果更佳。
少饮酒、不酗酒,能不喝就不喝
酒精中的乙醇及其代谢产物乙醛,均为1类致癌物。饮酒会直接损伤消化道黏膜,增加头颈癌、食管癌、肝癌等风险。
建议:最安全的方式,就是不饮酒。
防癌要活动“身体”
久坐、肥胖是危险致癌因素
控制体重,管理腰围
肥胖是一种慢性炎症状态,会扰乱激素平衡,为癌细胞创造“温床”。
建议:BMI控制在18.5~24;男性腰围<90厘米,女性腰围<85厘米。
图源:《中国防癌健康生活方式守则》
坚持运动,减少久坐
久坐已被证实与乳腺癌、结直肠癌等风险升高相关。而规律运动能增强免疫、减轻炎症,缩短致癌物在肠道停留时间,有效防癌。
建议:每周至少进行150分钟中等强度运动(快走、慢跑、游泳、骑车)或75分钟高强度运动。同时,别小看日常活动:爬楼梯、走路通勤、做家务,都在帮你远离癌症。
防癌要远离“癌源”
避开这些隐藏的致癌因素
注意个人卫生,分餐用公筷
幽门螺杆菌、乙肝病毒、丙肝病毒、EB病毒等都是通过唾液、血液等途径传播,与多种癌症的发生密切相关。
建议:养成良好的个人卫生习惯,如聚餐时使用公勺公筷、注意餐具清洁消毒以及避免食用不洁食物,避免共用牙具、剃须刀等。
避免暴晒,做好防晒措施
紫外线为1类致癌物,长期或过度暴露于紫外线可增加皮肤癌的发生风险。
建议:阳光强烈时,出门应做好防晒措施,例如涂防晒霜、戴帽子、打伞、穿防晒衣等。
保持通风,减少空气污染
多种空气污染物与癌症发生密切相关。室外空气污染、二手烟、室内装修释放的甲醛和苯,都是1类致癌物。
建议:雾霾天减少外出,出门戴口罩;家里不吸烟,做饭开抽油烟机,装修选择环保材料;空气质量好时,记得开窗通风。
做好职业防护,远离致癌物
如果从事化工、油漆、家具制造、建筑拆除、电镀、焊接等行业,可能接触到苯、甲醛、石棉等职业性致癌物。
建议:正确佩戴防护装备,下班后及时更衣、洗澡,把风险降到最低。
防癌要科学“防护”
这2个防癌疫苗要知道
两个防癌疫苗要知道
乙肝疫苗:乙肝病毒感染是导致肝癌的主要原因之一。接种乙肝疫苗是预防最有效的手段,新生儿和未接种的成年人都建议接种。
HPV疫苗:高危型人乳头瘤病毒(HPV)持续感染可导致宫颈癌、口咽癌、肛门癌等。适龄人群尽早接种HPV疫苗,越早接种,保护效果越好。
母乳喂养降低乳腺癌风险
母乳喂养不仅能增强婴儿免疫力,还能降低母亲患乳腺癌或卵巢癌的风险。
建议:至少母乳喂养6个月,有条件可持续到1年以上。
这份“防癌说明书”
照着做就能大幅降低患癌风险
护好自己和家人的健康
转发提醒身边每一个人
重视防癌、科学防癌!
内容来源——央视新闻、人民日报、新华社、健康时报、国家卫生健康委官网
配配网提示:文章来自网络,不代表本站观点。